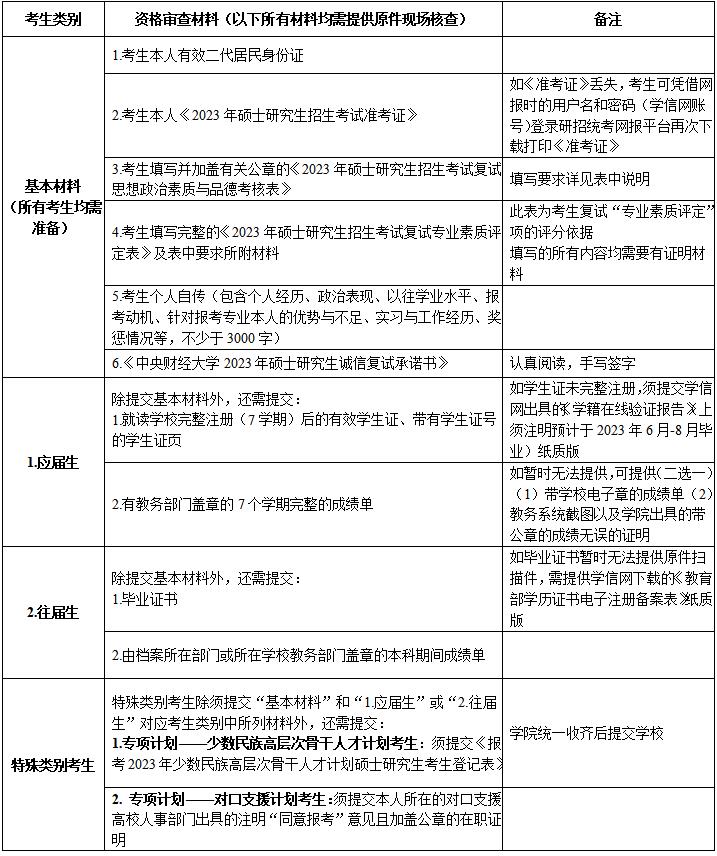
1.资格审查材料清单及要求

2.资格审核安排
时间:3月29日上午 10:00--10:30
地点:沙河校区体育场看台204
百度地图搜索体育365官网即可
3.复试笔试安排
时间:3月28日晚上
地点:beat365亚洲体育公司南路校区
具体时间地点安排,以研究生院网站通知为准
4.专业潜质面试、外语听说测试的组织程序、时间和方式安排
(1)考生考前抽签确定面试顺序。
(2)专业潜质面试、外语听说测试均建立题库组成套题,考生从套题中随机抽取试题并作答。
(3)面试时间:2023.3.29下午1:30(请提前二十分钟候考室签到)
(4)面试地点
候考室:沙河主教403
产业经济学:沙河主教401
体育:沙河主教402
(5)特别说明:考生不得在本专业或本大类招生项目所有考生复试全部结束前泄露考题信息,如有违反,一经发现,将取消其复试成绩。
5.联系方式
联系人:巴老师
邮箱:balei@cufe.edu.cn
联系电话:61776198
体育365官网
2023.3.24